Процесс установки противоугонной секретки на автомобиль
Секретка защищает автомобиль от злоумышленников, которые пытают его украсть. Чтобы водитель мог завести машину, после того, как установит на неё секретку, ему придётся к специальному месту приложить магнит либо нажать специальную кнопку. Для отключения столь умной системы необходимо ввести специальный код. В том случае, если грабитель всё же проберётся в ваше транспортное средство, он не сможет его угнать, поскольку не заведёт. Естественно, сработает ваша сигнализация, и у него будет слишком мало времени, чтобы искать ту самую кнопку для её деактивации.
Порядок установки противоугонной секретки.
Принцип работы
Включив (активировав) систему, вы заблокируете следующие автомобильные узлы: руль, двигатель, колёса или иные узлы (по вашему выбору). В случае, если вы установите блок на мотор, злоумышленник сможет его завести, но всего на несколько минут (то есть в любом случае далеко не уедет).
Если грабитель несколько раз введёт неправильно пароль, тогда система заблокирует все узлы авто, на которых стоит секретка. В том случае, если грабитель попытается разобрать систему, она начнёт издавать громкие тревожные звуки, что, естественно, отпугнёт преступника.
Отметим, что устанавливаемые на силовой агрегат механизмы могут работать по-разному (в зависимости от самого устройства).
Виды секреток
Данные системы отличаются между собой способом активации, а также деактивации, а именно:
- определённое количество действий, которые завершаются набором ранее введённого пароля для деактивации системы;
- активация или же деактивация производится путем введения пароля штатными кнопками. Код вводится последовательным путем;
- автоматическое включение датчика движения в случае приближения к авто человека. Система автоматически начинает работу, отправляя владельцу все необходимые данные. Благодаря ранее установленным датчикам можно определить движения в салоне транспортного средства, а также определить место его положения.
- Блокировка двигателя в момент попытки его запуска. Данные системы не передают данные о месте расположения, но при этом не позволяют преступнику украсть авто;
- Замочные системы. Их «стиль» заключается в тревожной и довольно громкой сирене, не услышать которую довольно сложно.
Типы креплений
Да, несомненно, блокировочные механизмы отличаются между собой принципом работы. Но, кроме этого, их отличают и те автомобильные узлы, куда они крепятся. Сейчас более подробно об этом.
На колесо
Существует несколько видов секреток, которые устанавливаются на автомобильные колеса, а именно:
- Многоугольные асимметрические фигуры. Устройство данной противоугонной системы довольно простое. Монтируется система на болты колеса с двух сторон.
- Обладающие фигурным профилем. В отличие от предыдущей секретки, отличается более высоким уровнем эффективности. Данный вид выполнен в виде множества линий, которые отличаются между собой уровнем кривизны, а также размером. Отметим, что без наличия определённого ключа будет невозможно снять винт или разблокировать механизм.
- Комбинированные. Они сочетают в себе и первый, и второй вид. Считаются наиболее надёжными.
На капот
Эта секретка нужна для того, чтобы предотвратить похищение узлов, установленных в моторном отсеке. Благодаря специальной кнопке открыть капот транспортного средства не удастся даже изнутри машины. Только нажав на неё, владелец авто сможет добраться к подкапотному пространству. А вот грабителю вряд ли удастся найти ту самую заветную кнопку «счастья».
На мотор
Предотвращает запуск двигателя без предварительно выполненных определённых действий. Секретка воздействует на следующие узлы авто: электронику, стартер, бензонасос или иные механизмы, способствующие запуску мотора. Она их попросту блокирует! Естественно, приостановив работу одного из вышеперечисленных узлов, автомобиль либо не заведется, либо далеко не уедет.
Для обеспечения максимальной защиты необходимо установить данный иммобилайзер к любой кнопке внутри ТЗ. При желании «скрыться» ещё больше можно установить тумблер в каком-то секретном месте авто, о котором знает только его владелец и тем самым ещё сильнее обезопаситься от угона. Стоит отметить, что секретка на мотор – самая надёжная, и от этого столь популярная.
Номерной знак
Чтобы обезопасить себя от кражи номерного знака и иных неприятностей, связанных с его возвращением, многие автовладельцы устанавливают специальную защиту. Принцип действия такой: секретки похожи на механизм, устанавливающийся на колеса. Чтобы деактивировать секретку, придётся применить специальный ключ, обладающий рельефным рисунком.
Пиропатрон
При попытке угнать транспортное средство данный вид защиты выдаст «порцию» разъедающего газа. Несомненно, стоимость данного вида защиты довольно высока, тем не менее благодаря её защите грабитель не сможет долго находиться в машине, соответственно, «далеко не уедет».
Как сделать своими руками
Как сделать секретку на автомобиль от угона своими руками? Разве это возможно? Наш ответ – да, конечно. Читайте дальше.
Что для этого нужно?
Чтобы выполнить эту задачу, могут потребоваться следующие приспособления, а именно:
- тумблер (необходим для того, чтобы активировать или наоборот деактивировать систему);
- провода;
- радиопередатчик (можно заменить его реле блокировки).
Непосредственно секретка
В данном случае будем рассматривать противоугонную систему, устанавливаемую на стартер и иные узлы, которая будет блокировать возможность завести автомобиль.
Как это сделать
- Изначально нужно демонтировать облицовку внутри салона транспортного средства. Придётся удалить защитные кожухи, которые окружают руль и зажигание. Затем ищите электрические цепи, которые приводят к стартеру.
- Затем нужно удалить изоляционный слой кабеля, который ведут к стартеру с целью внедриться в электроцепь.
Получив доступ к кабелю стартера, присоедините к нему радиопередатчик или же его заменитель (блокировочное реле).
- Установите тумблер в каком-либо скрытном месте вашего транспортного средства.
- После заизолируйте места соединения.
- В окончательном этапе выполните диагностику с помощью специального девайса по поводу правильности соединения контактов.
Преимущества секреток
- Довольно приятная стоимость – от 500 рублей.
- Более чем высокий уровень эффективности. Преступнику, которому удалось проникнут в авто, не удастся его угнать.
- Минимальное потребление энергии аккумуляторной батареи (в том случае если противоугонная система электронная). Кстати, старый севший аккумулятор абсолютно никак не повлияет на работу секретки.
- Невозможно перехватить сигнал.
- Сложность в сломе системы (обычную сигнализацию сломать легко, в отличие от секретки).
- Наличие секретных кнопок, обнаружить которые ворам будет более чем сложно и другое.
Ну что же, теперь вам известно, что такое секретка и что собой представляет.
Теперь только вам выбирать, нужно ли строить гараж для обеспечения безопасности своему «четырёхколесному» другу или же обойтись более дешёвым противоугонным способом – установкой секретки.
Делайте правильные выводы! Желаем удачи!
Секретка на автомобиль (транспортное средство) от угона — механическая, цена, отзывы
В мире развития информационно-коммуникационных технологий автомобиль стал не роскошью, а средством передвижения. Ведь машина является удобным видом транспорта и большинству многодетным семьям не комфортно передвигаться на общественных маршрутках и трамваях.
Согласно статистическим данным в Москве ежедневно угоняется порядка 50 машин. Эта тенденция заставляет насторожиться владельцев автотранспорта и принять меры в пользу защиты своего автомобиля.
Большая часть населения покупают автосигнализации и другие электрические системы и думают, что их агрегаты становятся недоступными для взломщиков.
Однако опытные угонщики используют приспособления и вычисляют характеристику и уровень защиты транспортного средства, перехватывают коды и взламывают охранные системы.
То есть покупка сигнализации – это еще не 100 % надежность от взлома. Поэтому автовладельцы пользуются дополнительной защитой противоугонными механическими секретками на автомобиль.
Что это такое
Еще в период существования СССР, когда не было сигнализаций и спутниковых средств защиты, ответственные водители, пользуясь своими навыками, устанавливали самодельные средства защиты в виде потайных кнопок и тумблеров.
Взломщик, не имея представления где находится кнопка, доже и проникнув в автосалон, не мог завести автомобиль, сдвинуть его с места, а если авто и заводилось, то проезжало 100-200 метров и моментально глохло.
Такие подставы в виде замыкателей и размыкателей массы ставили в неудобное положение воров. Ведь те попросту терялись в ситуации и бросали агрегат, спасая свою «шкуру».
В любом случае транспортное средство оставалось на месте, единственное, что мог сделать злоумышленник, так это украсть ценные вещи с салона, или нанести ущерб, побив авто.
Конечно с приходом на автомобильный рынок электронных противоугонных систем количество людей, что использовали самодельные приспособления в защите автотранспорта, уменьшилось в разы.
Однако имея даже самую крутую «противоугонку» вы не можете быть на 100 % уверенными, что ваш защитный код не перехватят и не отключат систему.
Преданным старинным способам граждан осталось не мало, которые до сих пор желают иметь «потайную кнопку», без знания которой вору делать нечего.
Все объясняется тем, что все «противоугонки» находятся в открытом доступе, в интернете, магазинах. То есть злоумышленникам не требует больших усилий, что бы приобрести ее и изучить все слабости, проделать эксперименты, проверить ее работу и реакцию на различные воздействия.
Поэтому наличие «хитрого выключателя» в сложно доступном месте будет для собственника транспортного средства только плюсом и в сочетании с электронной сигнализацией даст двойную защиту вашему агрегату.
Противоугонные системы с «тайной кнопкой» принято называть секретками. Получить такое название им удалось ввиду того, что злоумышленник без понятия, где находится выключатель всей системы.
Определить ее место нахождения невозможно. Ведь механическая секретка от угона на автомобиль не дает никаких сигналов, кодов, что перехватываются с помощью коммуникационных устройств.
Если вор захочет угнать автотранспорт, то не сможет тронуться и с места, ему будет заблокирована работа двигателя.
Чтобы отключить «тайную кнопку» необходим будет владелец, ведь только он знает местонахождения выключателя.
Запуском двигателя могут послужить нажатие нескольких кнопок на панели автотранспорта, нехитрую комбинацию, либо одновременно нескольких кнопок, все на усмотрения собственника авто.
В данный момент изготовлением противоугонных системе по типу секреток занимается много фирм.
С каждым новым поколением секретки получают улучшения, дополнительные функции, модификации. Но принцип работы остается тот самый – секретной местонахождение «тайной кнопки».
Защитные систем получили ряд операций и стали догонять автосигнализации по своей функциональности. К примеру с помощью секретки можно завести двигатель, но поехать на нем не удастся. К авто прикрепляется датчик, что отвечает за движение, точнее его ограничение.
Таким образом, хозяину предоставляется возможность предварительно прогреть салон автомобиля в зимнее время года.
Еще одна особенность функционала секреток – это автоматическое отключение двигателя.
Когда злоумышленник проникает в салон и за определенное время не нажимает комбинацию кнопок, то мотор глохнет. Другими словами наличие секретки в автомобиле дает вам 100 % гарантию того, что авто, как минимум не будет украдено и перевезено в другое место своим ходом.
Какие бывают секретки от угона машины
Существует несколько видов секретки для защиты транспортных средств.
Размыкатели
Самыми распространенными секретками принято считать устройства, что работают по принципу размыкателей. То есть при нажатии на кнопку разрывается низковольтная цепь.
Сами процессы остались прежними, но считать такое устройство не надежным и относить к советским тумблерам, что прятали под торпеду не стоит.
В современном автотранспорте появилось куча электроники и управляющих систем, с помощью которых работает двигатель.
Поэтому присутствие электронного зажигания, электронного блока автоматической КП, электробензонасосов и прочих узлов дает широкий перечень мест и вариантов, где могут быть установлены замыкатели и поле маневрирования для придумывания иных «примочек».
Однако прятать «тайную кнопку» особо и не нужно. Задействовать можно маловажный рычаг в управлении машины, к примеру, обдув стекла.
Чтобы дополнительно защитить от взлома, можно составить целую комбинацию – две кнопки смотрят вверх, одна вниз и тому подобное.
Размыкатель по своему принципу выполняет одну цель – отнимает драгоценное время в злоумышленников. Размыкатель не подает никаких признаков жизни, его невозможно вычислить, нет ни волн, кодов и прочего.
Чтобы поехать, вору необходимо будет найти кнопку на панели или целую комбинацию либо найти реле, а это уйма времени. Зачастую, машина бросается, и взломщик покидает поле боя.
Топливные электроклапаны
Похожий принцип работы имеют и топливные электроклапаны, которые врезаются в систему топливопровода и выводятся секретно на одну из клавиш, что расположены в салоне авто.
В карбюраторных и дизельных авто клапан устанавливается между насосом и баком. То есть транспортное средство может проехать некоторое время, пока «движок» заберет все топливо, а потом станет. Взломщику придется колупаться в машине в непредвиденном месте остановки.
Пиропатроны
Последняя разработка производителей – это выстрел едким дымом или газом.
Транспортное средство оборудуется некими пиропатронами. Но устанавливать подобную защиту решаются не все. Ведь можно самому без проблем забыть нажать комбинацию кнопок и будет не приятность.
Секретки не являются чем-то сверхмощным и надежным способом защитить авто. Они будут препятствовать взломщикам украсть машину, и ставить их в неловкую ситуацию.
В 70 % случаев секретки подтверждают свою эффективность, и злоумышленник бросает машину, чтобы не поймали на горячем.
Как работают
Поговорим о работе функционально секретке на примере устройства, что состоит из одного реле и кнопки с контактами.
Большинство людей понимают принцип работы систем, однако некоторые не догадываются, что с помощью секреток можно блокировать ветки питания, которые отвечают за дееспособность мотора. Обычный тумблер плох тем, что его можно не выключить, когда покидаешь машину.
Схема, что указана ниже не имеет данного недостатка:
Называется устройство «реле с подвохом». Данный принцип можно применять ко всем транспортным средствам, где существует постоянное напряжение при включенном зажигании +12 В. К таким цепям можно отнести: питании форсунок, зажигание авто, питание свечей катушек.
Схема
При включении зажигания нужно нажать «потайной включатель». В это время замыкается контакт и находится во включенном положении, пока не заглушите двигатель. Когда авто глушится, то реле размыкается.
То есть при следующем включении зажигания вам необходимо будет нажать ту же кнопку. Каждый раз, когда заводишь машину, придется кратковременно нажимать на «потайной включатель».
Кнопку можно вывести на любое устройство, что отвечает за работу. К примеру, на стеклоподъемники, регулятор потока воздуха печки и так далее.
Преимущества и недостатки
Секреткам пользуются те владельцы автотранспорта, что хотят дополнительно защитить агрегат от кражи. Использование секреток, как средств защиты от взлома, не такое популярное как раньше ввиду появления суперсигнализаций.

Однако все они работают по одному принципу, изучив который злоумышленник может отключить средство защиты.
Преимуществом секреток является то, что они дополнительно защищают машину и задерживают взломщика, отнимают в него много времени. Устройства хороши тем, что стоят относительно не дорого в сравнении с современными сигнализациями.
Их установка не требует особых знаний и принцип работы прост и понятен для большинства автовладельцев.
К недостаткам можно отнести то, что нет 100 % защиты. Ведь опытный взломщик может начать нажимать все кнопки, на одну с которых и будет выведен ваш выключатель. Поэтому составлять шифр лучше с комбинации, а не с одной клавиши.
Как выбрать
Чтобы выбрать хорошую секретку следует обратить внимание на принцип их работы, и что конкретно вы хотите блокировать у себя в автомобиле.
По большому счету все секретки особого отличия не имеют, принцип – это блокировка каких либо цепей агрегата, без которых работа двигателя не может осуществляться, либо действует некоторое время.
При выборе секретки обращайте внимание на ее стоимость и возможности устройства. Отдавать предпочтение следует фирмам, что зарекомендовали себя на рынке.
Перед покупкой попросите продемонстрировать работу секретки на примере и установленного устройства на машине.
Если не такой возможности, то узнайте всю детальную информацию по установке. Когда нет уверенности, что поставите секретку сами – воспользуйтесь услугами мастера.
Установка на транспортные средства секреток – хороший способ предварительно задержать злоумышленника и не дать ему украсть авто.
Принцип работы устройств – это блокировка узлов и цепей, что отвечают за работу двигателя, не знаешь «тайной кнопки» — никуда не поедешь.
: Как выбрать секретки: откровение специалиста
Внимание!
- В связи с частыми изменениями в законодательстве информация порой устаревает быстрее, чем мы успеваем ее обновлять на сайте.
- Все случаи очень индивидуальны и зависят от множества факторов. Базовая информация не гарантирует решение именно Ваших проблем.
Поэтому для вас круглосуточно работают БЕСПЛАТНЫЕ эксперты-консультанты!
ЗАЯВКИ И ЗВОНКИ ПРИНИМАЮТСЯ КРУГЛОСУТОЧНО и БЕЗ ВЫХОДНЫХ ДНЕЙ.
Секретка, что это за устройство, в чём принцип работы, как установить секретку в автомобиле
В современном мире производится огромное количество автосигнализаций, ведь практически у каждого человека имеется собственное транспортное средство. Но даже самые надёжные и дорогие охранные системы не всегда спасают от угона. Причина этого кроется не в плохих сигнализационных системах, а в том, что угонщики давно научились нейтрализовать действие сигнализаций. Но если в машине установлена секретка, угнать транспортное средство будет намного сложнее. Именно этот механизм каждому автомобилисту стоит изучить более подробно.
Секретка – надёжная защита автомобиля, принцип работы, установка
Со стандартной автомобильной сигнализацией знаком каждый владелец транспортного средства. Часто она уже установлена в момент покупки новенькой машины, но при желании водитель может поменять стандартный вариант на более мощный и дополнить его дополнительным оборудованием – маяками, трекерами, замками, секретками или целыми противоугонными комплексами.
Каждая из перечисленных систем имеет свою специфику и определённый принцип работы, обладает сильными и слабыми сторонами. Но если со стандартной сигнализацией злоумышленникам долго морочиться не придётся – секретка заставит преступника терять ценное для него время, а водителю это только на руку. Чем дольше злоумышленник старается понять принцип работы конкретной системы, тем больше времени у человека, чтобы нейтрализовать преступника.
Именно в этом и кроется хитрость секреток. А какие ещё особенности они имеют будет высветлено дальше.
Внешний вид секретки и место установки системы охраны
Особенности внешнего строения самой простой секретки позволяют водителю сравнивать её с кнопкой Valet. Только размеры у этой системы больше, чем у кнопки для экстренного отключения сигнализационной системы. Стандартная секретка представляет из себя устройство, которое состоит из:
- Стандартного выключателя – кнопка или магнитный геркон.
- Система проводов для подключения к автомобилю.
Устанавливают секретки в салоне автомобиля. Кнопку необходимо спрятать в труднодоступном месте но при этом водитель во время разблокировки двигателя и других систем должен иметь к ней свободный доступ.
Кроме установки самой системы, водителю необходимо придумать специальный код, который будет состоять из нескольких нажатий кнопок в определённой последовательности. Эту комбинацию необходимо запомнить, ведь владелец автомобиля будет должен постоянно ей пользоваться.
Основные принципы работы бюджетных систем охраны – как действуют секретки
Компактные размеры секреток позволяют установку этих устройств в любое, даже труднодоступное место. Установить такую систему очень просто, но не все знают на каких именно принципах построена её работа. Стандартная, самая доступная в плане цены секретка будет работать, после установки в салоне авто, следующим образом:
- при введении водителем придуманного им кода система двигателя, рулевой вал блокируются;
- если злоумышленник проникает во внутрь машины и пытается её завести, мотор начинает работать, но через 3-4 минуты глохнет;
- при нескольких неправильных попытках ввести кодовую комбинацию система полностью блокируется;
- при попытках злоумышленника разблокировать и угнать автомобиль системы подают звуковые сигналы.
Злоумышленник не будет долго возиться с такой машиной и просто уйдёт, если угонщик сможет быстро проникнуть во внутрь транспортного средства, заглушить маяки и нейтрализовать сигнализацию, то с секреткой у него возникнет масса проблем. Кнопку или переключатель секретки он сможет найти в салоне, но подобрать правильную комбинацию, если водитель установил несколько блокировок, ему будет очень сложно.
Положительные стороны установки секреток
Если сравнивать стандартную сигнализацию и секретку, то выбор будет в пользу второго варианта. Такая ситуация происходит из-за того, что самая простая секретка имеет очень большой ряд положительных сторон, а именно:
- низкая цена, которая позволяет каждому автовладельцу установку такой охранной системы;
- высокая продуктивность работы – отнимает у преступников время и они перестают делать попытки её разблокировать;
- низкий уровень потребления энергии –не может быстро посадить аккумулятор, а если он разряжен работает в автономном режиме и это не влияет на её продуктивность;
- возможность совместной работы с разными охранными системами, иммобилайзерами, датчиками;
- возможность установки во всех автомобиля – отечественных и иностранных, старого и нового образца;
- присутствие режима Valet, Anti-Hi-Yack;
- блокировка всех систем машины после 3-5 неверных попыток введения кодовой комбинации;
- система недоступна для перехвата сигнала злоумышленниками.
Стандартная сигнализация тоже потребляет немного энергии, но она не будет работать со всеми видами дополнительного оборудования, её установка занимает много времени, а нейтрализовать защиту такого уровня достаточно легко.
Работа самой простой и дешёвой секретки – как это происходит
Если заглянуть в раздел любого интернет-магазина, который занимается реализацией секреток, можно найти много вариантов в плане цены и устройства такого типа, которые имеют дополнительное оборудование. Но даже самой примитивной секретки достаточно для того, чтобы обеспечить достойный уровень защиты. Принцип работы наиболее простого устройства из этого ряда выглядит таким образом:
- система производит слаботочную блокировку двигателя транспортного средства;
- управление охранным механизмом производится при помощи специального, небольшого переключателя, на котором расположены две кнопки;
- через 40 секунд после запуска двигателя автомобиля начинается его блокировка;
- системой невозможно управлять при помощи брелока, ведь его просто нет.
Этих качеств вполне достаточно для того, чтобы обеспечить надёжную защиту для автомобиля, но покупка и установка секретки – это ещё не всё. Если автомобилист купит самую дорогую систему в автомобиле, но не сможет установить на неё надёжную блокировку – вложенные деньги и старания принесут нулевой результат, в то время, как хороший блок на простой секретке спасёт машину от угона.
Правильная установка и настройка системы поможет сделать её максимально продуктивной и полезной. Стоимость простой секретки намного ниже, чем цена на самые дешёвые сигнализации, но если стандартная охранная система уже установлена в автомобиле, водителю не помешало бы дополнить её чем-то более надёжным и продуктивным.
Какие секретки на рынке удерживают лидерские позиции
Исходя информации многих печатных изданий, ведомостей, которые поданы на многих интернет-ресурсах, самыми надёжными и продуктивными секретками стали системы таких марок:
- Meguna
- Escont
- Validator
- Угона.нет
Эти системы немного отличаются друг от друга, но их объединяет ряд положительных качеств. Главными достоинствами таких секреток эксперты называют:
- наличие ряда нестандартных блокировок, для улучшения надёжности системы;
- низкий уровень потребления энергии;
- наличие режимов Valet – аварийное отключение сирены и Anti-Hi-Jack;
- блокировка двигателя на 4-5 минут после трёх, четырёх или пяти неправильных введений кодовой комбинации;
- наличие надёжного и прочного замка капота;
- присутствие звуковой индикации во время опасности.
Такая система сможет заставить даже опытного угонщика оставить машину, ведь, показатели статистики говорят о том что, угон машин в 90% случаев производится среди белого дня и в людных местах. Профессиональная установка секретки поможет повысить уровень её эффективности, а грамотный и сложный блок станет гарантией защиты.
Можно ли сделать секретку самостоятельно
Принцип работы и строения секреток даёт понять каждому владельцу транспортного средства, что самостоятельно установить такое устройство будет несложно. А вот можно ли сделать такое устройство своими руками? Некоторые уже совершали такие попытки и у них это достаточно хорошо получалось. Для того чтобы сделать секретку самому нужно:
- хорошо разбираться в электрике и механике;
- иметь дома ряд инструментов, которые могут понадобиться для работы;
- купить провода и другие дополнительные детали;
- произвести грамотную и точную конструкцию самого устройства.
Процесс не является чем-то очень сложным, но без специальных знаний он будет неудачным. Учитывая доступную стоимость таких систем, лучше купить надёжную заводскую секретку, а время, которое нужно было бы потратить на конструирование, стоит посвятить мыслям о том, какая комбинация для системы будет самой надёжной и удачной.
Покупка и установка секретки – это первый шаг к защите собственного транспортного средства от плохих намерений преступников. В качестве основной или дополнительной системы, секретка будет смотреться очень уместно, тем более что она сочетается со всеми типами охранного оборудования.
Такая противоугонная система не будет мешать работе других устройств и систем, может компактно располагаться в любом месте, а вот её установка производится очень быстро. Каждая секретка хороша по-своему, выбрать можно из огромного количества устройств такого плана и поэтому для каждого автомобиля найдётся наиболее достойный вариант.
Такое простое, сравнительно дешёвое устройство сможет предотвратить возможность угона транспортного средства и не доставит его хозяину особых неудобств. Секретка – это надёжная охранная система для каждого автомобиля.
Устал платить за штрафы? Выход есть! Забудьте о штрафах с камер! Абсолютно легальная новинка — Глушилка камер ГИБДД, скрывает ваши номера от камер, которые стоят по всем городам. Подробнее по ссылке.
- Абсолютно легально (статья 12.2);
- Скрывает от фото-видеофиксации;
- Подходит для всех автомобилей;
- Работает через разъем прикуривателя;
- Не вызывает помех в радиоприемнике и сотовых телефонах.
Узнать подробности
Секретки на автомобиль против угона
Угон автомобиля для России, к сожалению, нередкое явление. Однако, даже наличие самых современных и надежных средств против угона, не способно на все 100% защитить автомобиль от взломщиков Решением, несомненно, является установка секретки, которая намного усложняет угон вашего транспортного средства. Этот механизм и способы его установки подробно описаны в данной статье.
Секретки на авто и ее виды
Секретка является вспомогательным механизмом или кнопкой. Устанавливается данное устройство в выбранное место и блокирует, при попытке угона, запуск агрегатов двигателя или переключение КПП. Не всегда в роли секретки выступает кнопка или тумблер, это могут быть болты и гайки, установленные на колеса или номера.
Тем не менее, данное средство позволит с наибольшей вероятностью сохранить автомобиль нетронутым. Секретка также может блокировать замок капота и работу бензонасоса, во избежание слива топлива и кражи запчастей.
Если сравнивать сигнализацию и секретку, то второй вариант — наиболее выгоден в первую очередь за счет размеров и стоимости.
Современные секретные устройства устанавливаются в различных местах, например, на капот, двигатель, колеса, номерные знаки. Можно изготовить секретку и своими руками.
На колеса автомобиля
Данное устройство на колеса было распространено в дефицитные времена. Предотвращала от посягательств на транспортные средства. Разделяются по профилю — с фигурным профилем, асимметричный многоугольник или дырчатые. Болт с нестандартной формой головки значительно усложняет демонтаж подручными средствами. Выполненные в виде многоугольника, отличаются числом граней, и чем многогранней такая секретка, тем она дороже.
Если выбирать дешевые секретные механизмы, то опытным злоумышленникам не составит особого труда демонтировать колеса с вашего транспортного средства. Все потому, что количество комбинаций ключей весьма мало. В то же время из-за некачественного материала шлицы могут быть испорчены. Колеса, конечно же, останутся на месте, но снять их теперь будет проблемой и для самого владельца.
Необходимо выбирать секретку известного бренда по нескольким критериям:
- Качество материала изготовления. Металл изделия должен быть максимально твердым, чтобы избежать сверления сердцевины под обычный ключ или иное приспособление. Проверить твердость металла можно обычным напильником.
- Поверхность. Лучше выбирать изделие с оцинкованной поверхностью во избежание прикипания. Хромированные секретки лучше выглядят, но от этого не застрахованы.
Лучшие секретные устройства на колеса автомобиля производят такие бренды, как McGard и Farad.
На капот автомобиля
Данный вид механизма предназначен для защиты частей автомобиля, находящихся под капотом. Основной задачей является блокировка проникновения злоумышленника под капот вашего авто. Самой распространенной секреткой, устанавливающейся на эту часть авто, является установка еще одного троса для его открытия. Трос, который открывает капот изнутри, оборудуется замком, предотвращающим проникновение в моторный отсек. Еще можно установить электромеханический замок, который также будет предотвращать взлом капота. Такие же системы можно установить в багажник автомобиля, чтобы защитить его содержимое.
На двигатель автомобиля
Значительно усложняет угон автомобиля, поскольку на снятие защиты угонщику потребуется значительное время. По принципу действия напоминает иммобилайзер, но не нужно никаких ключей и предметов, которые необходимо всегда иметь при себе, достаточно только включить тумблер там, где вы его поставите.
Принцип действия секретки довольно прост. Происходит монтаж дополнительной цепи, которая разрывает питание, например, с зажиганием. Без этой системы, естественно, запуск двигателя будет невозможен. Место, где расположена кнопка или тумблер, индивидуально оговаривается с автовладельцем.
Такие секретки могут быть различной степени сложности — от простой кнопки до перемещаемого в нужное место предмета. У большинства моделей есть режим «сервис», позволяющий не выдавать место тумблера при выполнении технического обслуживания.
Наибольшую сложность секретка в двигателе представляет для моторов инжекторного типа из-за наличия большого количества цепей, при размыкании которой запуск невозможен.
Достоинствами такого вида механизмов являются — сравнительно небольшая стоимость (около 50$), скрытность, наличие автономного режима работы (при снятии аккумулятора), простота эксплуатации. Секретка будет еще более эффективной, если ее профессионально установить. Самыми надежными устройствами стали изделия фирм Meguna, Escont, Validator.
На номерные знаки
Довольно долгое время процветает перепродажа скрученных номерных знаков законному владельцу. Злоумышленник, как правило, говорит, что нашел их и просит плату за свои услуги, а хозяин просто не хочет возиться с получением новых номеров, тратя нервы, время и деньги. Поэтому автовладельцы выкупают свои номерные знаки у воров.
Но номерные знаки могут снять и с последующей кражей автомобиля. Как же уберечь авто от скрутки этой важной части? Платные стоянки есть не везде, поэтому необходимо средство, защищающее в любых условиях. Секретки на номерные знаки позволяют снизить вероятность на 90%. Как же они действуют?
На номера ставят специальные болты с необычной шляпкой, к которым сложно подобрать ключ. Защита номерных знаков также бывает в виде специальной рамки из нержавейки, охватывающей весь номер. К рамке полотно номера прикручивается болтами, у которых спиливается шляпка. Если вор позарился на то, чтобы присвоить данную часть авто, его будет очень сложно остановить, однако если поставить контргайку и не затягивать ее туго, прокручивание болтов доставит воришкам определенные проблемы.
Изготовление секретки своими руками
Если совместить фантазию, технический ум и различные виды защиты авто, можно сделать уникальное средство, которое не под силу угонщику. А можно воспользоваться уже готовыми советами мастеров, в том случае, если свой способ не придумывается.
- установить в различных местах салона тумблеры в разрыв цепей, которые проведены к концам стартера или карбюратора;
- перекрытие клапана выхлопной трубы при помощи дистанционного управления;
- установка магнитной защелки для блокировки руля и КПП;
- иммобилайзер, устанавливается на электроцепи, ведущие к стартеру;
- крепление радиопередатчика, вызывающего замыкание цепи, ведущей к стартеру или карбюратору.
К простейшим вариантам относится блокировка руля при помощи специального устройства-кочерги, закрывающейся на замок, можно сделать ее и своими руками в домашних условиях при наличии соответствующих навыков.
https://www.youtube.com/watch?v=i3m6msS6Z64
Типы секреток, сделанных своими руками, подразделяются на активные и пассивные. Например, для пассивных устройств необходимо подать напряжение, только после этого происходит запуск двигателя. При этом злоумышленник теряет драгоценное время и оставляет авто.
Можно соорудить и механическое средство защиты, например, на колеса с помощью старых болтов от классики, но это потребует недюжинного умения и сноровки.
Однако многие владельцы останавливаются именно на механическом способе, мотивируя это тем, что механика выходит из строя реже, чем электрическая цепь. Каждый хозяин автомобиля при создании такого устройства должен обладать набором инструментов, знаниями электрики и механики, умением грамотно осуществлять монтаж устройства.
Существует много нюансов при выборе способа защиты автомобиля от угона. Не нужно ставить дешевую секретку на колеса — это чревато поломкой или деформацией болтов и дальнейшими затруднениями в монтаже самих колес. Следует помнить, что процесс установки своими руками без определенных знаний, невозможен или сопряжен со многими проблемами. Хорошо сочетается секретка во взаимодействии с охранной сигнализацией. Даже обычная, кричащая «противоугонка» отпугнет вора.
Индивидуальная сигнализация доставит немало трудов взломщику. Установка секретки происходит быстро и легко, если производится профессионалами. Сравнительно дешевое и простое устройство способно на 90% снизить вероятность угона или повреждения транспортного средства.
Необходимо еще учитывать риски при изготовлении самодельных электрических секреток, ведь неграмотная установка угрожает не только вашему авто, но и имуществу других людей, в случае возникновения замыкания.
Лучше всего такие средства защиты ставить на специализированных станциях, чтобы исключить все возможные поломки при неправильной сборке и монтаже. Но стоит помнить, что некоторые автосервисы могут быть в сговоре с угонщиками, что позволяет им с легкостью обойти все системы защиты вашего автомобиля. Во избежание этого, можно рассмотреть вариант с установкой секретки в соседнем регионе. Также необходимо застраховать свой автомобиль, ведь установка даже самой совершенной секретки не дает гарантии сохранности вашего автомобиля.
Ниже представлено видео об установке секретной кнопки на свое авто
Секретка на автомобиль от угона: виды и 4 основных правила установки
Главной задачей прибора является продление времени и осложнение совершения злоумышленником противоправного действия – угона. С одной стороны, секретка на автомобиль от угона, сделанная своими руками, не гарантирует 100-процентного результата, но с другой стороны, опытные воры заранее покупают все варианты противоугонки заводского варианта, чтобы попрактиковать взлом. Секретки позволяют предупредить не только кражу колёс, номерных знаков и других внешних съёмных частей авто, но и угон машины.
Принцип действия устройства основывается на блокировке запуска двигателя или функции переключения передач. Заблокированный с помощью ключа или секретной комбинации кнопок на пульте автомобиль просто не заведётся. А вору придётся потратить немало времени на то, чтоб определить, где находится защита и как её устранить.
Если требуется предотвратить кражу колёс или номерных знаков, то в роли противоугонки выступают специальные гайки и болты. Они выступают в роли блокираторов, которые не позволят злоумышленнику снять детали с авто. Сегодня секретка считается необходимым дополнением к сигнализации.
По причине того, что профессиональные угонщики обзавелись специальными сканерами, которые отключают большинство систем современной сигнализации, предупредить угон можно только с помощью секреток. Даже если злоумышленник предпримет попытку взлома, ему вряд ли удастся справиться с задачей за короткий срок, а вы будете предупреждены об опасности.
Основные разновидности
Секретки на автомобиль от угона можно разделить по нескольким основным критериям.
По принципу действия: пассивный и активный алгоритм.
Особенности строения механизма: электронные и механические.
Электронные секретки в свою очередь делятся на устройства:
- с управлением замком капота;
- с ограничением времени ввода кода;
- с определённой последовательностью нажатия кнопки;
- с последовательно вводимым кодом (с помощью штатных или дополнительных кнопок);
- с датчиком движения;
- с подключением сирены.
По месту расположения на автомобиле: на капоте, на колёсах, на двигателе, на номерных знаках.
Советуем также прочитать статью нашего специалиста, в которой рассказывается об особенностях автосигнализации Шериф.
Рекомендуем дополнительно изучить статью нашего эксперта, посвящённую особенностям сигнализации Аллигатор.
Возможно, вас также заинтересует статья нашего автора, в которой он рассказывает об особенностях сигнализации КГБ TFX 5.
Секретки на колёса машины представляют собой металлические болты и гайки разной формы. Детали, препятствующие краже номерных знаков, по форме и принципу действия напоминают автомобильные. А вот на капот и на двигатель предпочитают ставить электронные приспособления разной степени сложности.
Пассивный алгоритм
Из наиболее популярных методов можно выделить те, которые несложны в воплощении, но наиболее результативны (если сделаны правильно):
- Провод, имеющий минусовую полярность, нужно разорвать и соединить с проводами тумблера. Провода тумблера подсоединяются к проводам карбюратора или стартера. Тумблер нужно спрятать в надёжном месте, известном только вам.
- Дистанционное перекрытие клапана выхлопной трубы, которое способствует прекращению работы двигателя через несколько минут после заведения авто.
- Установка магнитной защёлки, блокирующей коробку передач или руль.
- Проверенный надёжный способ – дополнение схемы реле, в результате чего у вас получится система с самоподхватом. Но осуществление данного метода возможно при наличии цепи, которая при запуске двигателя имеет напряжение в 12В. После дополнения реле нужно будет зажимать кнопку секретки на пару секунд при запуске двигателя. Зато при его отключении цепь будет размыкаться сама.
Активный алгоритм
К пассивной секретке можно добавить и активную защиту, которая подразумевает действие, направленное на самого злоумышленника. Так, при размыкании цепи без нажатия секретной кнопки автоматически будет замыкаться другая цепь. В результате чего будет включаться присоединённая к рулю или коробке передач сирена, возникать небольшой электрический разряд (по типу электрошокера) или выпрыскиваться слезоточивый газ. В этом случае важно не переборщить и не навредить преступнику настолько, чтобы ваши действия не могли быть квалифицированы как противоправное деяние.
Правила установки
Любая секретка на автомобиль от угона и кражи деталей должна выбираться соответственно характеристикам авто. Например, разрыв цепи на карбюраторном авто бесполезен – машина заводится замыканием напрямую.
Обязательно следует учесть такие моменты.
- Тумблер должен находиться в скрытом месте, которое при этом позволит касаться его без лишних непривычных движений. Это поможет в том случае, если за автомобилем наблюдают.
- В самодеятельной секретке должна быть сервисная функция, которая не позволит обнаружить её при обслуживании автомобиля (СТО, мойка).
- Для лучшего результата нужно объединить секретку с сигнализацией, но работать они должны параллельно, независимо друг от друга. Так сказать, выступать в качестве страховочного варианта.
- Кнопку или другой предмет, включающий антиугонку, нужно тщательно маскировать. Подойдёт любое место, в котором злоумышленнику не придёт в голову искать её в первую очередь.
Вывод
Однозначно определиться, какой вариант секретки лучше подойдёт для вашего автомобиля, сложно. Поэтому перед установкой рекомендуется проконсультироваться с надёжным специалистом в проверенном автосервисе или салоне.
Пожалуйста, оцените этот материал!
(6 4,83 из 5)
Загрузка…
Если Вам понравилась статья, поделитесь ею с друзьями!
Как защитить автомобиль от угона меньше чем за 10 тысяч рублей
16 марта 2017 года Нынче далеко не каждый спешит оснастить свою машину замками, сиренами и механическими капканами. Многие свято уверены в нерушимости защиты штатных противоугонок, остальные уповают на полноценное страховое возмещение. Лично у меня другой взгляд на методы сохранения движимого имущества. Если кто-то позарится на мою машину, пусть вызывает эвакуатор — прочие способы угона просто так не сработают.Мои советы рассчитаны на защиту от угона сравнительно недорогого автомобиля. Они не потребуют серьезных вложений.
Сигнализация
Сигнализацию можно установить самому, а можно доверить работу специализированной мастерской или автосалону, в котором вы приобретаете автомобиль. Выбирайте сигнализацию с обратной связью. А подключайте так, чтобы она реагировала на различные воздействия на машину, но при этом не открывала дверные замки. Открыванием и закрыванием (или только открыванием) дверей должны ведать кнопки на штатном ключе. Это первый и довольно надежный рубеж обороны: перехваченным с помощью код-граббера кодом сигналки угонщик не сможет открыть машину. Пусть ищет другую.
Против «медвежатников»
Распространенный способ вскрытия замка двери: вставляют в личинку закаленный стержень (свёртку) и, приложив усилие, открывают замок.Распространенный способ вскрытия замка двери: вставляют в личинку закаленный стержень (свёртку) и, приложив усилие, открывают замок.
Часто злоумышленники открывают двери, с силой проворачивая личинку замка.
Поэтому советую снять тягу, идущую от личинки к замку, - тогда проворот ничего не даст! Но возникает резонный вопрос: как сам владелец попадет в автомобиль, если после длительной стоянки разрядится аккумулятор? На сей случай предлагаю два способа аварийного доступа в салон — электрический и механический. И лучше, если вы реализуете сразу оба.
Провод аварийного питания можно прикрепить скотчем в какой-нибудь щели бампера, фары, решетки радиатора — так, чтобы его можно было достать крючком.Провод аварийного питания можно прикрепить скотчем в какой-нибудь щели бампера, фары, решетки радиатора — так, чтобы его можно было достать крючком.
Чтобы выстроить электрический «редут», необходимо заранее протянуть потайной провод от «плюса» аккумулятора (через предохранитель на 20 А). В экстренном случае протаскиваем его наружу через щель между кузовными элементами или из-под бампера, снимаем изоляцию с его конца. «Минус» придется искать на буксирной проушине либо брать откуда-то с кузова. Детали подвески за счет резиновых элементов зачастую полностью изолированы от «массы».
Подаем напряжение 12 В от стороннего источника через провода любого сечения — электроснабжение восстановлено, электрозамки можно открыть.
Петлю лески аварийного открывания двери можно спрятать под дверной ручкой, закрепив скотчем и сделав доступной только крючку оригинальной конструкции.Петлю лески аварийного открывания двери можно спрятать под дверной ручкой, закрепив скотчем и сделав доступной только крючку оригинальной конструкции.
Другой способ — протянуть внутри водительской двери толстую (около 1 мм) леску так, чтобы, потянув за нее, можно было разблокировать замок. На конце лески делаем петельку и выводим в такое место, откуда ее нетрудно подцепить крючком. Леску протяните так, чтобы она не касалась острых кромок кузовных деталей.
Внутренняя защита
Разъем OBD с переходной колодкой.Разъем OBD с переходной колодкой. Предположим, что злоумышленник все-таки попал в автомобиль — например, разбив стекло. Ключа у него нет, как и электронной головки — ответной части к штатному иммобилайзеру.
Если проблему с механикой угонщик решает жестко, с помощью свертки, то иммобилайзер он нейтрализует так называемой заводилкой. Это устройство подменяет код ключа зажигания или переводит блок управления двигателем в аварийный режим, в котором бортовая электроника не требует «пароля». Подключается воровской прибор к разъему OBD. Отсюда следует: нужно убрать разъем!
Точнее, в разрыв цепи штатного OBD следует установить дополнительный разъем «папа-мама» совершенно произвольной конфигурации, например компьютерный или от автомагнитолы. Расположение контактов будет известно только вам, а при присоединении «переходника» со штатным разъемом OBD все сигналы на выходе будут на соответствующих местах. «Переходник» оставляем дома или прячем в автомобиле. Он понадобится на плановом ТО, чтобы дилер смог продиагностировать систему сканером.
Блок на блок
«Сейф» электронного блока управления двигателем.«Сейф» электронного блока управления двигателем.
Не обнаружив разъем OBD, жулик может попробовать заменить штатный блок управления двигателем своим, не требующим сигнала от иммобилайзера. Поэтому под капотом его должен ждать… «сейф» ЭБУ — эдакая стальная сварная коробка, закрывающая блок управления и разъемы. Поставить и снять ее можно, только демонтировав аккумулятор и отвернув некоторое количество болтов с гайками. Для пущей защиты можно поставить крепеж со срывными головками.
«Перепутаны» провода в разъеме цепи питания катушек зажигания — чтобы противостоять «пауку», который представляет собой блок ЭБУ со жгутом проводов, присоединяющихся к датчикам и исполнительным механизмам системы впрыска топлива и управления зажиганием.«Перепутаны» провода в разъеме цепи питания катушек зажигания — чтобы противостоять «пауку», который представляет собой блок ЭБУ со жгутом проводов, присоединяющихся к датчикам и исполнительным механизмам системы впрыска топлива и управления зажиганием.
Если угонщик не сдался, то, скорее всего, применит «паука» — блок ЭБУ со жгутом проводов, присоединяющихся к датчикам и исполнительным механизмам системы впрыска топлива и управления зажиганием. Поэтому нужно переставить несколько проводов в разъемах, которые идут к маленьким жгутам, ведающим питанием катушек зажигания или форсунок. А в «паука» эти последние жгутики не входят: очень уж долго присоединяться к каждой свече и к каждой форсунке.
И еще
Подносим магнит к определенному месту панели приборов, контакты скрытого геркона замыкают цепь катушки иммобилайзера — и двигатель готов к пуску.Подносим магнит к определенному месту панели приборов, контакты скрытого геркона замыкают цепь катушки иммобилайзера — и двигатель готов к пуску.
Напоследок — еще одна хорошая и недорогая в реализации идея, работающая в случаях, когда автомобиль защищен простым иммобилайзером.
Обмен сигналами между штатным ключом и катушкой иммобилайзера происходит однократно, перед пуском двигателя. Поэтому один из проводов, идущих к катушке, можно перерезать и соединить через потайную кнопку или через контакты геркона. Герметизируем конструкцию и закрепляем где-нибудь под панелью приборов. Нажимаем потайную кнопку или подносим магнит к нужному месту — и пускаем двигатель. Такая блокировка пригодится, когда не хочется брать на борт нежелательных пассажиров: мол, машина не заводится.
И даст некоторую фору, если у вас в магазине выудили из кармана ключи.
| Противоугонный замок «Гарант» (блокировка рулевого вала)Противоугонный замок «Гарант» (блокировка рулевого вала) Одна из самых надежных и одновременно доступных механических противоугонок — замок рулевого вала типа Гаранта или Перехвата. Советую ставить такие замки самостоятельно, хотя бы потому, что для лучшей защиты следует обратить особое внимание на положение рулевого вала. Обычно сервисмены устанавливают замок в таком положении, при котором срабатывает штатная блокировка, - руль при этом стоит прямо. А теперь посмотрите, как расположены болты, крепящие крестовины промежуточного вала к валам рулевого колеса и рулевого механизма. Чаще всего они обращены к вам — это сделано для простоты сборки. И, соответственно, так удобнее всего их отвернуть взломщику, который принесет с собой промежуточный вал. Поэтому устанавливаем замок так, чтобы при блокировке болты были повернуты от вас: угонщику будет максимально неудобно их откручивать. А положение руля, при котором устанавливается блокиратор, вы запомните уже через несколько дней.Противоугонное устройство «Перехват» (блокировка рулевого вала)Противоугонное устройство «Перехват» (блокировка рулевого вала) |
Всё, что нужно знать об ОСАГО, каско и работе страховых компаний — в подборке публикаций «За рулем» «Автострахование: как не попасть впросак». Самые интересные статьи о противоугонных технологиях вы найдете по ссылке.
Ошибка в тексте? Выделите её мышкой! И нажмите: Ctrl + Enter
Установка секреток! Секретка от угона ! Идеальная защита от угона авто !
Большим приоритетом «секретки» является ее — невидимость и индивидуальность!
« Секретка от угона » — это более простой, но в тоже время эффективный способ обезопасить сохранность авто.
Установка секретной кнопки, или секретки на автомобиль всегда и во все времена считалось самым надежным способом защитить свой автомобиль.
Несмотря на большой выбор современных автосигнализаций, а также иммобилайзеров и других систем против угона, именно кнопка секретка может загнать угонщика в тупик и сильно увеличить время угона авто.
Установка секреток на автомобиль:
- — оригинальные секретки герконовые
- — сенсорная секретка
- — секретка на зажигание
- — секретка на бензонасос
- — электронная секретка
- — секретка на форсунки
- — секретки на запуск двигателя
Секретная кнопка может располагаться в любом месте автомобиля. Это может быть любая штатная кнопка в машине, дополнительная кнопка, или геркон, магнит…
Установка секретки не займет много времени. Наши мастера качественно и в срок проведут для вас установку секретной кнопки. Мы поможем выбрать Вам место для секретной кнопки, повысив тем самым надежность охранных функций вашего авто.
Мы РЕКОМЕНДУЕМ Вам установить дополнительно к секретной кнопке еще и замок капота, его эффективность очень важна в защите автомобиля.
Недоступность моторного отсека является важным элементом защиты автомобиля от угона. Подробнее…..
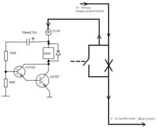
Секретка на реле
Принцип работы секретки следующий:
При включении зажигания, цепь IGN1 остается разорванной до момента кратковременного нажатия секретной кнопки. Цепь остается замкнутой до отключения зажигания.
Установка простой секретки на реле – 2800р.
Секретка от угона на герконе
Повышенная скрытность в работе.
Преимущества секретки на герконе очевидны.
Если секретку на обычной штатной кнопке элементарно выявить, то с герконом все намного сложней.
Геркон можно очень хорошо и скрытно спрятать за обшивку автомобиля.
И угонщикам найти такую секретку от угона будет очень затруднительно.
Вам не надо делать не каких действий тем самым привлекая внимание, а просто провести магнитом непосредственно рядом с тем местом, где спрятан геркон.
И машина готова к заводу.
Все просто и максимально скрытно.
Установка секретки на герконе – 4000р.
Секретки Meguna Сфинкс – Умные секретки – Возможность работы с системами автозапуска
Иммобилайзер Сфинкс – интеллектуальное средство защиты автомобиля от угона. Сфинкс имеет понятный для автовладельца принцип управления и за счет наличия датчика движения самый совершенный на сегодняшний день алгоритм блокировки двигателя с имитацией неисправности.
При несанкционированном запуске (Сфинкс находится в режиме охраны) двигатель будет работать сколь угодно долго на неподвижной машине – при таком алгоритме работы невозможно вычислить блокировку и ее обезвредить.
После попытки тронуться с места загорятся стоп-сигналы автомобиля, и иммобилайзер заблокирует двигатель. В течение 5-ти секунд после глушения иммобилайзером двигателя снять с охраны Сфинкс невозможно!
Через 30 секунд после выключения зажигания активизируется датчик движения, контролирующий изменение положения автомобиля на стоянке.
Установка умной секретки Сфинкс – 5800р.
Установка противоугонной секретки.
Установка автомобильной противоугонной секретки, требует самого серьезного подхода. От того, насколько качественно и профессионально будет установлена система, зависит надежность ее работы и, соответственно, Ваша уверенность в защите и сохранности авто.
Установочные центры АвтоСаб предлагают своим клиентам установку электронных секреток – качественно и надежно. АвтоСаб является сертифицированным центром и имеет сертификат на проведение подобных работ – при обращении в наши центры Вы можете быть уверены в качестве оказываемых услуг, а Ваш автомобиль не потеряет дилерскую гарантию, что так важно для любого автовладельца.
Вполне логично желание каждого владельца авто точно знать, где находится его транспортное средство, и по возможности защитить его от злоумышленников. К сожалению, очень сложные защитные системы нередко оказываются неудобными для владельца. Да и защиту они дают не на том уровне, котором бы хотелось.
Например, сигнализации раздражают прохожих, а от преступников никак не предохраняют, так как они уже давно научились нейтрализовать их безо всякого труда. Действительно надежная защита для автомобиля на сегодняшний день – это секретка от угона. Установкой секреток занимаются специалисты нашей компании.
Также в сферу нашей компетенции входит установка поисковых систем на автомобили.
Секретки против угона представляют собой очень простое в использовании оборудование. Механизм работы такого прибора элементарен: секретка блокирует двигатель, если за рулем находится не хозяин авто, а другой человек. При этом злоумышленник подумает, что произошла банальная неисправность автомобиля, так как устройство никак не выдает своей работы. Оптимальным решением является установка поисковых систем вкупе с секреткой. Так вы сможете быть уверены в комплексной защите своего авто.
Секретка наделена выключателем, кнопкой либо магнитным герконом. Причем об их расположении знает исключительно водитель. Можно самостоятельно подобрать такое место, где кнопку не найдет преступник. Но даже если тумблер будет обнаружен злоумышленником, секретка по истечению некоторого времени (его устанавливаете вы) полностью заблокирует возможность завести машину. В целом, механизм секреток на автомобиль против угона очень прост и потому максимально надежен. Если вам необходима установка секреток на автомобиль высокого качества, обращайтесь в нашу компанию.
Установка противоугонного замка капота.
Замки капота предназначены для предотвращения скрытого доступа в подкапотное пространство автомобиля.
Недоступность моторного отсека является важным элементом защиты автомобиля от угона.
Защита подкапотного пространства, как правило, создает серьезные препятствия для угонщика:
• не дает обеззвучить сирену автосигнализации
• не позволяет восстановить блокировки двигателя, расположенные под капотом
• не позволяет завести автомобиль, используя автономную (не штатную) систему управления двигателем (т.н. «паук»), а также автономную систему питания
• не позволяет произвести замену контроллера управления двигателем (для обхода штатного иммобилайзера)
• делает недоступным диагностический разъем (в тех случаях, когда он находится под капотом), затрудняя выявление блокировок и манипуляции со штатным иммобилайзером
• значительно затрудняет угон на том этапе, когда автосигнализация уже обезврежена (вскрыт или подобран код радиоканала), но под заблокированным капотом остается невосстановленная блокировка двигателя
Наибольшую степень защиты замки капота обеспечивают в сочетании с сигнализацией или иммобилайзером.
Защита ЭБУ- электронного блока управления двигателем.
Замена электронного блока управления двигателем (ЭБУ) — самый простой и доступный способ обойти штатный иммобилайзер.
Достаточно заменить его под капотом и провернуть замок зажигания.
Еще один способ — это прописать, с помощью дилерского сканера, через диагностический разъем дополнительный ключ.
Оба способа займут у профессионала не более минуты.
В связи с этим, очень важна защита ЭБУ и диагностического разъема.
Одним из самых надежных способов защиты, является ограничение доступа как в подкапотное пространство с помощью замка капота, так и к самому блоку ЭБУ.
Для этого изготавливается металлический кожух, который фиксируется с использованием специального “срывного” крепежа, препятствующего снятию и замене ЭБУ.
Для защиты диагностического разъема производится его замена на нестандартный, с изготовлением переходника.
Распайка диагностического разъема.
Распайка диагностического разъема не даст угонщикам
- Перепрограммировать ваш штатный иммобилайзер
- Выявить с помощью диагностического оборудования блокировки от охранных комплексов






